摘要:儒家文明与伊斯兰文明的千年交往呈现出儒伊文明对话的内涵与特质,二者在伦理与心理价值层面深入契合。儒伊文明对话达成诸多共识,“伊儒会通”“理同道合”是千年经验的高度概括和集中表达,“圣人之教,东西同,今古一”是发自内心的肺腑之言和普遍共识,民意相通、民心相通是一以贯之的不泯底色和扎实基础。儒伊文明对话交流互鉴的历史实践,赋予未来儒伊文明对话以光明前瞻与美好愿景,美美与共、天下大同是和合共荣的美好理想和前瞻愿景。儒伊文明对话历程和规律所蕴含的经验及滋养,也反哺世界文明交流互鉴的大家园,为各文明繁荣发展提供了新的借鉴和资源,为共同倡导弘扬全人类共同价值贡献智慧和力量。
基金:孔子研究院委托项目“儒伊文明对话资料汇编”(25KZYJY16);孔子研究院课题“儒家文化与伊斯兰文化的交流互鉴研究”(25KZYJY24)
关键词:儒伊文明对话;“伊儒会通”;“理同道合”;美美与共;民心相通

伊斯兰教自唐代传入中国已有千余年的历史。“7世纪中叶,伊斯兰教通过海陆‘丝绸之路’传入中国”,自此儒家文明与伊斯兰文明在中华大地上的千年交往交流交融和对话,达成了诸多“伊儒会通”“理同道合”的思想理念共识和凝聚了民心民意。这种文明对话不仅是语言与经典的转换,更是文化心理与价值观念的深层沟通,为多元文明共存提供了重要的历史镜鉴与现实启示。2019年5月15日习近平主席在亚洲文明对话大会开幕式上的主旨演讲中指出:“中华文明是在同其他文明不断交流互鉴中形成的开放体系。从历史上的佛教东传、‘伊儒会通’,到近代以来的‘西学东渐’、新文化运动、马克思主义和社会主义思想传入中国,再到改革开放以来全方位对外开放,中华文明始终在兼收并蓄中历久弥新。”“伊儒会通”是千百年来儒家文明与伊斯兰文明交往经验的高度概括和集中表达,具体地讲:“三个无所异”就是早期的表象“伊儒会通”共识,“圣人之教,东西同,今古一”是后期的内涵“伊儒会通”共识,心性相通、民意相通、民心相通是“伊儒会通”全程共识的不泯底色和扎实基础。2025年4月16日,习近平主席在访问马来西亚时指出:“愿同马方推进‘儒伊文明对话’,开展更多文化、旅游、教育合作,增进两国民心相通。”“传承世代友好,深化文明交流互鉴。开展‘儒伊文明对话’合作,携手打造两国乃至地区层面文明交流平台。”“儒伊文明对话”是继往开来的重要举措,总结儒家文明与伊斯兰文明和谐交融、共生共荣的宝贵历史经验,对不同文明间交流互鉴平等对话、增进彼此民心相通世代友好,以和为贵、心平气和解决前进过程中的矛盾与问题,具有重要的理论借鉴和实践意义。
一、儒伊文明对话的特质与内涵
儒家文明与伊斯兰文明的千年交往呈现出儒伊文明对话的特质与内涵:就其过程与表象而言,呈现为和平胜过冲突,对话胜过冷漠,融通胜过隔阂的特质;究其深层原因与内涵而言,呈现为价值观相近、心性论相近、修养论相近的共性。两种文明在长期互动中形成了互补共进的关系,儒家强调伦理纲常与社会治理,伊斯兰注重信仰实践与心灵净化,二者在价值层面的深入契合推动了彼此思想的互鉴融合与共同提升。
1.交流互动
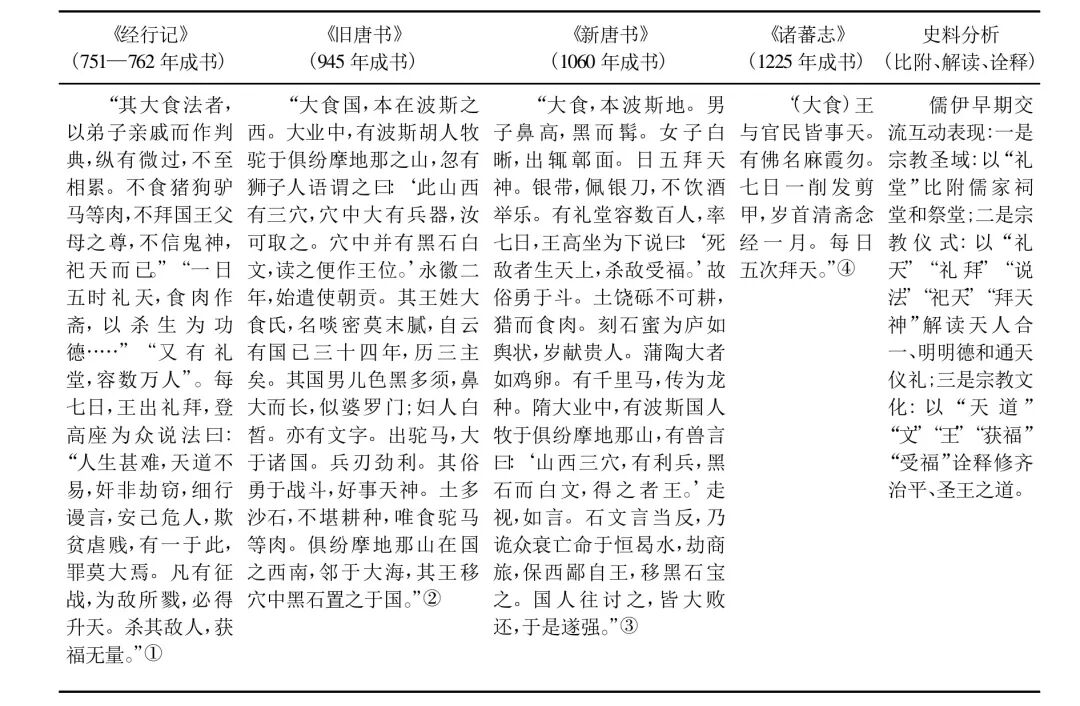
公元7世纪伊斯兰教诞生于阿拉伯半岛,不久即通过海路和陆路传入中国。唐宋时期中国人对伊斯兰教已经有了初步的了解、交流和互动;其相互介绍认识还只局限于表层仪规,常常与儒家的祭祀、道教与佛教的宗教礼仪联系起来;相关著述主要文体为见闻游记、随时札记、年谱或大事记;多有比附、解读、诠释,表现为善意的牵强附会、考据辞章,少有深邃的义理探究和核心理念探析。儒伊早期交流互动如表1所示。
2.和合共荣
宋代已有穆斯林社会迁徙流动,南宋时期南迁穆斯林成为海外经贸的重要组成部分。元时回回遍天下。无论是北方内陆的定州、还是南方沿海的泉州,伊斯兰教由早期人们眼中的蕃客胡贾礼俗成为与诸教并列的“清教”“真教”。“回回之人遍天下……朝夕亦不废礼”之说,也成为元代中国大范围内儒家文化与伊斯兰文化和合共荣、定型定位的重要形象阐述。
首先,看北方内陆的定州。元至正八年定州《重建礼拜寺记》中的记载,是关于伊斯兰教中国化达到相当规模、其教规教仪为广大穆斯林所熟悉掌握后的产物。该碑文记载:“以回回之人遍天下,而此地尤多,朝夕亦不废礼……盖造物之主不可以形迹求,若拟之像则类物殆亦渎矣,惟有想无像以表其诚,其遗风流俗之美盖可知也。况其奉正朔、躬庸租,君臣之义无所异;上而慈、下而孝,父子之亲无所异;以至于夫妇之别、长幼之序、朋友之信举无所异乎。”
三个“无所异”(“奉正朔、躬庸租,君臣之义无所异;上而慈、下而孝,父子之亲无所异;以至于夫妇之别、长幼之序、朋友之信举无所异”)是儒家文化与伊斯兰文化文明互鉴、“理同道合”、心心相印的内在伦理和心理写照。此定州碑记中说到儒家的“五伦”(君臣之义、父子之亲、夫妇之别、长幼之序、朋友之信),也成为中国伊斯兰文化中皆有共通甚至共同的准则,儒家文化与伊斯兰文化深层次的交融汇合,其“无形无像”“无声无臭”“五伦全备”“五典五惇”之说,直通儒家元典《诗经》《尚书》等,儒家重视历史经典且有所损益,从舜帝到周文王的礼仪、秩序、天命等等思想资源,在同伊斯兰文化的交流互鉴中相得益彰,显现出强大的认同和会通力量。
表1儒伊早期交流互动史料分析表

其次,再看南方沿海的泉州。元至正十年泉州《重立清净寺碑记》是在丝绸之路的前沿港口城市伊斯兰文化与当时当地的儒释道文化交融会通的重要里程碑。该碑文记载:“其教以万物本乎天,天一理无可象,故事天至虔,而无像设……日西向拜天,净心诵经。经本天人所授……旨义渊微,以至公无私,正心修德为本;以祝圣化民同急解厄为事。虑悔过目新。持己接人,内外慎敕,不容毫末悖理……庄子书、佛书,皆言西方有大圣人,至隋而谟罕默德始出,其教大端颇与理合。”碑记的内容与儒家文献《孝经》《朱子语类》,与佛教文献《涅槃经·圣行品》,与道家文献《庄子·逍遥游》等都有交融对接,体现了泉州伊斯兰教中国化达到了历史上的一个重要高峰。
3.附儒而行
明朝统治者对伊斯兰教给予宽厚待遇,中国穆斯林开始全面融入政治、经济、社会、文化生活的方方面面,在此基础上伊斯兰教开始了更深层次、更广范围的本土化。当时中国伊斯兰教“附儒而行”的时代背景是儒学已经深入人心,儒行得到普遍尊重。《儒行》是儒学典籍《礼记》中的一篇,其中记载孔子与鲁哀公的对话,从十五个方面讲述君子的儒行。《儒行》堪称儒者的典范,是中国古代君子的理想行为准则,也是对君子儒的内涵与标准的解释。《来复铭》“附儒而行”的阐释也是对于中国社会主流君子儒行文化与美好品德的认同。
明嘉靖七年(1528)《来复铭》碑,是目前为止较早尝试依附先秦原始儒学、理学和道学等观念来阐释伊斯兰教教义的铭文,其行文结构模仿北宋著名理学家周敦颐的《太极图说》。作者为明朝嘉靖六年左右任济南南大寺掌教的陈思阿訇。《来复铭》碑高约2.5米,碑刻九行,全文共155字。《来复铭》碑文记载:“无极太极,两仪五行。元于无声,始于无形。皇降衷彝(《中国回族金石录》录作‘皇降衰彝’,今据原碑文改作‘皇降衷彝’),锡命吾人,与生俱生,与形俱形。仁人合道,理器相成。圣愚异秉,予赋维均。是故,心为郛廓,性为形体。繇太虚有天之名,繇气化有道之名,合虚与气有性之名,合性与知觉有心之名。存心养性,以事其天。慎修厥身,以俟其命。主敬穷理,以养此性。戒慎恐惧,以体此道。不愧屋漏,以事此心。斯与造物为徒矣!不尔,天顾畀之(《中国回族金石录》录作‘天顾卑之’,今据原碑文改作‘天顾畀之’),人顾弃之,其将何以复帝者之命。”《来复铭》前半部分讲“皇”(真主)“赐命吾人”归结为“来”,后半部分讲“以事其天”归结为“复”,故而称之为“来复铭”。
现存济南南大寺的《来复铭》是一篇附儒而行的开山之作。其刻成之时(1528),比王岱舆译著《正教真诠》(1642)早114年。该碑文内容突破了同时代习惯于以宋明理学解释伊斯兰经典的传统,解经境界直接上达追溯到儒家元典及先秦儒学,是伊斯兰教中国化进程深化、速度加快的必然产物,也是伊斯兰教中国化山东学派的地域特色和传统习惯。其中比对偶像和思想源泉上达到《周易·系辞上》《尚书》《孟子》和《庄子》,在历史的上古隧道中寻觅其解释伊斯兰教经典的源头活水。中国伊斯兰教的修养论与原始儒家的修养论产生了交互对比、引证说解,儒家提倡的“存心养性”“慎修厥身”基础上的“事天”说,补益和发展了当时伊斯兰教本土化、时代化的视野与场域。
4.以儒诠经
明朝中后期,中国伊斯兰教经堂教育迅速发展,其结果是将伊斯兰文化与儒家文化进行有机无缝对接的“以儒诠经”思想潮流和革新运动。“王岱舆、刘智、马注、马德新等先辈学者准确把握伊斯兰文化与儒家文化在世界观、人生观及认识领域的差异与互补,主动促进两种文化互鉴融通,并掀起了‘以儒诠经’运动,援用儒家理学的核心概念汉译伊斯兰典籍。他们基本把握了儒家文化重视现实人生、重视人伦道德的主旨,积极认同儒家主流思想。他们所建构的本土伊斯兰教的思想体系将‘天道五功’与‘人道五典’的伦理思想相结合,为伊斯兰文化与儒家文化的沟通架起了桥梁”。明末清初的王岱舆是早期自觉而系统地“以儒诠经”、并开始构建“伊儒会通”理论框架的重要中国思想家,他锚定伊儒文明交流交融基本问题、构建以儒诠经范畴与话语体系、初步弥合伊儒会通世俗性差异。
5.伊儒会通
“伊儒会通”作为中国思想文化发展史上的重大标志,在文化交流融通中承担了重要任务、扮演了重要角色,成为伊斯兰教中国化走向成熟的重要标识。“伊儒会通即伊斯兰教与儒家文化的融会贯通,其范围涵盖了思想理念和日常生活的方方面面,其内涵包括了世界观、人生观、价值观、方法论等诸多层次”。明清至民国初期,中国穆斯林先贤将伊斯兰教文化与儒家为主体的本土文化相会通,实现伊斯兰教的中国化,史称“伊儒会通”。“伊儒会通,实际上是伊斯兰教与以儒家为代表的中华文化诸家相通。一定程度上可以说,由于伊儒学者的积极努力和艰苦探索,比较成功地挽救了伊斯兰教在中国式微的命运,表现出在困境中‘变则通,通则久’的取向,为后来中国伊斯兰教的健康发展提供了知识基础和思想资源……‘智者求同,愚者求异’。通过这一活动,伊斯兰教知识分子为求伊斯兰教生存发展,进一步根植于中华文化土壤,融通了伊斯兰教的生存空间和通向未来的道路;同时使儒家进入伊斯兰文化,使中华文化在不同信仰群体中得到深度回应、认同和践行”。
刘智1720年冬赴曲阜“谒孔陵,有感而归”成为“伊儒会通”运动进入高潮的标志性事件。刘智著作成果的“集大成”得益于曲阜研学心得之“感”,尤其是拜谒至圣林孔子墓所获的灵感触发。刘智“谒孔陵,有感而归”,何“感”之有?他《天方至圣实录·著书述》中回忆道:“历齐鲁,走都门,就正朝绅先达。”“庚子冬,赴兖府马公召,谒孔陵,有感而归。明年辛丑二月,寓三山市肆,甫译《天方至圣录》。”刘智一生笔耕不辍,著述甚丰,代表作有《天方性理》《天方典礼》与《天方至圣实录》。约1704年完成了《天方性理》稿,约1709年完成《天方典礼》稿,1720年冬到曲阜“谒孔陵”,成为曲阜伊斯兰教中国化发展史上一个划时代意义的里程碑,1724年刘智完成《天方至圣实录》。就此,孙振玉曾经指出:“在中国旧知识分子中,由读圣贤书,而拜孔林,似乎理所当然,然而,这在刘智这位回回学者却亦为所未免。”“‘庚子冬’即康熙五十九年(1720)冬,这一年他应邀赴山东曲阜,拜谒了孔林,有所感悟,遂有译著《天方至圣实录》之志。把译著《天方至圣实录》与拜谒孔林这两件事联系起来,这在刘智不仅表明了他很重视拜谒孔林这一举动,更主要的是,表明了他的一种别样的文化心态,这就是对中国文化‘圣人’孔子所具有的同样的尊崇心理。”应该说,刘智谒孔陵时“感”想到儒家文化“至圣”孔子的生平事迹,进而决心著述伊斯兰教的“至圣”穆罕默德的“实录”(《天方至圣实录》),两者之所以在刘智的脑海里产生必然的因果关系,这和东方圣人与西方圣人巅峰握手、伊儒至圣思想交流互鉴的想象和思考应该是息息相关的。抑或言之,刘智“谒孔陵”后完成其译著“三部曲”,标志着“伊儒会通”思想上的新高峰;而作为孔子后裔的孔祥珂、孔令贻两代衍圣公为清真寺题匾“清真光明”“道合儒宗”,则意味着“伊儒会通”形式上的新高峰。
以上重点围绕“儒伊文明对话的特质与内涵”主题,从历史维度切入、以时间先后为贯穿主线,兼顾人物、著作和事件等史料,从儒伊文明对话的五个侧面(交流互动、和合共荣、附儒而行、以儒诠经、“伊儒会通”)展开探讨,需要说明的是:“儒伊文明对话的五个侧面”是用历史史料做底层基础,“儒伊文明对话的特质与内涵”则是在此底层基础之上的上层建筑。“交流互动、和合共荣、附儒而行、以儒诠经、‘伊儒会通’”五者概念则是对儒伊文明对话历史进程的阶段性主题的提炼与概括,它们的时间轴线的关系并不是完全平行的关系,而是有交叉、曲折、螺旋甚至往复;它们五者之间也不是截然分开、前后接续、互为因果,而是你中有我、我中有你、彼此关联甚至纠缠。五者概念之中,又可分为两组大些的范畴:前两个概念为第一组范畴,“交流互动、和合共荣”是儒伊文明磨合期对话,内涵特点是“各美其美、美人之美”;后三个概念为第二组范畴,“附儒而行、以儒诠经、‘伊儒会通’”是成熟期对话,特质呈现为“渐入佳境、臻于完善”,内涵特点是“美人之美、美美与共”。
二、儒伊文明对话的基础与共识
儒伊文明对话的历史进程奠定了和合发展的基础,而这一基础的牢固程度则取决于儒伊文明对话共识的深度和广度。儒伊文明对话的共识既是对儒家文明与伊斯兰文明历史进程和规律的认识,也是对儒伊文明交往交流交融发展脉络的把握,还是对过去历史经验教训的总结,究其本质乃是儒伊文明对话历史逻辑、理论逻辑与实践逻辑的统一。儒伊文明对话的基础与共识主要体现为“理同道合、修身立德、齐家睦邻、乐群爱国、和谐天下”五个方面。
1.理同道合
“理同道合”是儒伊文明对话发展到较高阶段的产物,是“伊儒会通”思想理念衍变升级的结果,也是在历代王朝尊孔崇儒的影响下主动认同靠拢社会主流文化的必然趋势。“理同道合”一词,约出现于1709年,在赐进士出身、通议大夫、兵部侍郎鹿祐为刘智著的《天方典礼》撰写的《〈天方礼经〉序》中,鹿祐写道:“大道之在今古也,如日丽中天,无远弗照。无论东海、西海,凡得心理之同者,即为圣人之教……清真一教,不偏不倚,直与中国圣人之教理同道合,而非异端曲说所可同语者矣。”刘智在《天方典礼·自序》中说:“虽载在天方之书,而不异乎儒者之典;遵习天方之礼,即犹遵习先圣先王之教也。圣人之教,东西同,今古一。”“理同道合”,是指不同文明虽然有不同经典,但经典中的道理都是相通、相和谐的。因为人都生活在同一片蓝天下,人的心性是相通的,“求真、求善、求美”的理念相通,“谋发展、求团结、图稳定、期和平”的愿望相通,对自然、社会、人伦普遍性原理阐发上也就殊途同归。
“理同道合”意在说明,无论信仰何种宗教都应在求国家发展、民族复兴、人民幸福、社会稳定、天下太平之“大同”。清末山东籍穆斯林学者唐传猷将伊斯兰教和儒家学说作比较,认为今世完人是孔子,后世完人是穆罕默德。唐传猷提出:“人欲为今世之完人,无论历代多圣,要以孔圣为依归;欲兼为后世之完人,无论中外多圣,要以穆圣为法守。孔圣一生同与斯人之徒,穆圣临终犹念穆民于口。两圣救世苦心,千古言犹在耳。尚祈有心人鉴谅愚衷,同深参悟而密体此一贯之旨也。”唐传猷把孔子称为“今世完人”与他对儒家学说的认识有关,也与他的教育环境与生活环境有密切关系。纵观儒伊文明对话的过程,既是伊斯兰教自身适应世俗社会的过程,也是穆斯林“认同伊斯兰教文化、同时也认同儒家文化为主流的中国传统文化”的过程。其背后的文化支撑因素,在于伊斯兰文化与儒家文化情感互融、心性相通、义理相近。
2.修身立德
修身立德的关键在于“诚意正心”,要意念诚实,端正内心,处处用法律和道德规范约束自己的言行,内外兼修,日日新,又日新。为此需要日日反躬自省,加强心性修养,保持先天固有的善性,摒弃后天的恶性和恶行。王岱舆指出:“克己恕人,方能进于正道;有己恕己,遂渐入于邪端。”“人但顺主、赞主、拜主、感主恩而不能忠君、赞圣、孝亲、济人者,则前事亦不足为功。”那么,如何看待中国伊斯兰教经学人才修身立德的标准?清康熙五十三年(1714)赵灿在《经学系传谱》阐述了选拔经师的“五有”人才标准:有学、有传、有德、有言、有守,即:学有大成、训诲有法、素履无玷、劝诫多方、贫困自甘。“凡学者之取有五:一取有学焉,选其学有大成也;次取有传焉,选其训诲有法也;三取有德焉,选其素履无玷也;四取有言焉,选其劝诫多方也;五取有守也,选其贫困自甘者也。盖寻学未获大成,苟乏德行,虽弟子之列尚不可居,况其他乎!”
“五有”标准来自于“修身立德”的现实生活。赵灿在其《经学系传谱》一书中,精选当时知名于世且有重大贡献和影响的27位经师,以此“五有”为圭臬,为他们的生平立传,记述了他们的家世、师承关系、教学活动、高尚情操,号召天下万世之学者以他们为典范,砥励学行,置之座右而自勉,对中国伊斯兰教的发展起了推动作用。
3.齐家睦邻
齐家睦邻是社会安定、天下太平的基础。王岱舆指出:“人子之天堂,在父母膝下,所谓孝为百行之源者。”据山东青州城里清真寺宣统三年(1911)《重修青州清真寺碑》记载:“迨余客青州十余年,见清真教中尚然诺、重信义、洽邻而睦众,同田共井,悉化畛域,蓋数百年于兹矣……记录了青州当时民族团结和谐的生动景象:汉回群众共饮一井水,同耕一块田,几百年间从未发生过矛盾和纠纷。”
“同田共井”是“齐家睦邻”的生动写照。“同田共井”源出“乡田同井”。《孟子·滕文公上》说:“乡田同井,出入相友,守望相助,疾病相扶持,则百姓亲睦。方里而井,井九百亩,其中为公田。八家皆私百亩,同养公田;公事毕,然后敢治私事,所以别野人也。”山东青州不同信仰的群众共同生活、友好相处,同心建设家乡的和睦景象,与孟子当年想象和设计的彼此守望相助、百姓亲爱和睦的美好愿望,恰好形成现实映照,展现了齐家睦邻的美丽画卷。
4.乐群爱国
“乐群爱国”是仁爱价值观的公德理念的扩充与放大。“乐群”重在于团体或者说群体中做一善人。在处理好个人发展和远近大小各种团体发展的关系的“大公”前提下,进一步做好国家公民、世界公民。清代穆斯林学者马注提出:“入籍版图,为朝廷之赤子矣。”此处以国家君臣比拟家庭父子关系,在对个人与社会的思考上,以孔孟为代表的儒家认为,国家社会安定有序就是个人道德价值所在。忠孝节义礼义廉耻等一系列的道德原则都是为了营造社会的安定和谐。儒家强调“忠诚”,要求人们的一切言行都要符合国家集体利益,以使各个国家社会成员各就其位,各司其职,各安其分,各奉其事,各得其所,这样国家社会自然就会秩序井然、和谐稳定。“忠”在某种程度上是对“孝悌”的延伸。作为道德规范的“忠”,还要求人们要以对自己亲人的爱推及对国家的爱,以忠诚仁爱之心对待国家,把担当国家社会义务作为个体自己义不容辞的责任。
5.和谐天下
在儒家学说里“和谐天下”是讲在个人身心和谐、社会关系和谐基础上,推而广之,天人合一,实现天下范围内方方面面的和谐相处。儒家哲学以“中和”作为天地万物之大根大本,强调人与天地万物为一体,要求人们都要行中和之道,使天地万物繁衍生息,实现天地位焉、万物育焉。儒家文化主张和实生物,追求人与自然和谐相处,把人看作是自然中的一部分,而不是走向自然的对立面。中庸和合之道强调人与自然关系和谐的同时,又不否认人在自然与社会面前的主体能动性,但又把这种能动性同对自然与社会规律的尊重结合起来考量。孔子强调君子和而不同,小人同而不和。儒家处事做人强调和而不同,也承认求同存异;强调原则性,也承认灵活性;强调固守正道,也承认守正创新。马注在《清真指南·穷理》中指出:“至理不察,则德无能明;德无能明,则身不能修;身不能修,则家不能齐;家不能齐,则国不能治;国不能治,则天下不能平。”修齐治平以至于天下和谐应该是人类共同追求的价值理念。冲突给人类带来了种种灾难,需要以和求解。我们应该包容文化差异、化解文明冲突,实现不同文明和国家的和谐相处,利益大众,造福天下。
三、儒伊文明对话的前瞻与愿景
儒伊文明对话的中国历史实践,打破了文明冲突的预言,积累了“伊儒会通”的思想宝库,也赋予儒伊文明对话以光明前瞻与美好愿景。在儒家文明与伊斯兰文明的千余年交往过程中涌现出的文明对话先行者,率先打破了自唐以来中国伊斯兰教相对封闭的状态,相继或树碑立传、或设堂立教、或著书立说,把伊斯兰教经典翻译成汉文,将儒学与伊斯兰教会通,阐述伊斯兰教义;元代以降又出现附儒而行的思潮;明清之际进而衍生以儒诠经运动;清末民初则标举以儒为正、守正创新的集成。千年历史积淀的宝贵经验,为未来儒伊文明对话愿景大树茁壮成长提供了丰富理论滋养。
1.本天利人
“本天利人”出自马德新《大化总归》:“何谓公?本乎天命而有利于人者谓公。何谓私?悖乎天命有利于己者谓私。”此处儒家的“天命”融通为“真主之命”。“天命之谓性”出自《中庸》。本乎天命而有利于人者谓公,其含义是,凡是顺应天命而对人有益的事物或行为,都可以称之为“公”。“本乎天命”指的是事物的根源和本质是遵循天命的规律和安排。“有利于人”强调这种根源和本质是朝着对人民有利的方向发展。“谓公”则是将符合上述条件的事物或行为定义为“公”,意味着它是公正、公平、符合公共利益和普遍福祉的。
“本天利人”与“以德配天”是德治思想领域中“伊儒会通”的一个重要例证,“修己以安人”“内圣外王”是打通天人关系的桥梁。孔子盛赞尧曰“唯天为大,唯尧则之”,说尧有“则天”之德,其德行足以配天。“德治”是以道德教化为施政根本的政治学说,“德”字本义为直行和上升,仁德通天,后引申为“好的政治行为”与伦理之道。其核心要义在于执政者自身具备高尚的道德品质,且推行的各项政事都符合道德标准,强调道德在政治治理中的关键作用,是一种以德化人的治理之道。从历史渊源来看,儒家文化的德治精神可追溯至上古乃至西周礼乐文明,以周公制礼作乐为标志性起点,强调道德教化对社会治理的基础性作用。
2.格物致知
马注在《清真指南·自序》中说道:“无明德,则不能明明德,不能明明德,则不能格物致知,不能格物致知,则不能止于至善。”这里援引了《礼记·大学》中的“格物致知”概念,作为止于至善的阶梯。意思是穷究事物本原,获得良知,关键在于“明德”,即儒家经典《礼记·大学》开篇所讲:“大学之道,在明明德,在亲民,在止于至善。”修养心性或性命之学的根本之道,在于彰明道德,在于日新其变,在于追求最高的善。这里既包含个人的道德问题,更着眼于社会的道德问题,最终目的在于实现善治,建设美德社会。
3.仁义忠信
刘智强调“仁义忠信”,他提出:“四民之资在乎业,业无大小,惟近于仁义者为正,业无通塞,为本于忠信者为公。”刘智的思想代表着中国伊斯兰教的主张,他认为应禁止重利,反对盘剥,主张职业要义利结合,非义不取、非礼不用。这是与儒道各家的义利观一致的。孔子说不义而富且贵,于我如浮云,以义为乐。老子讲绝巧弃利,盗贼无有。儒家主张济世保民,道家主张自保利人。只要坚持正义,自利利人,合法竞争,像刘智所言,“唯于仁义者为正”,坚持道义与忠信,则无往而不胜。
王岱舆说:“故吾教处昆弟、朋友、亲戚、邻里间,无化[外]道,唯忠恕而已矣。”主张处理兄弟、朋友、亲戚、邻里间的道理,也没有其他的东西,只是忠恕罢了。忠恕即儒家的忠道和恕道,也被称之为忠恕之道,即己欲立而立人、欲达而达人,己所不欲、勿施于人。王岱舆的这句话,强调穆斯林在处理基本的社会关系时,与儒家一样,都持忠恕的标准,即对他人尽心竭力,对自己严格要求;推己及人,对他人宽宏大量,这也是对儒家伦理道德的认同。
4.公善普善
马注提出“四善”(“独善、兼善、公善、普善”)说:“能慈骨肉者,谓之独善;能慈同教者,谓之兼善;能慈外教者,谓之公善;能慈禽兽、昆虫、草木者,谓之普善。”摆脱狭隘,放大格局,胸怀要广,视野要宽,爱所有的生命。仁者爱人是儒家文化的核心理念,这种普遍性的关爱和关怀,对于个人来说,通过反求诸己养成立身处世的美好道德修养;对于社会来说,通过“老吾老,以及人之老;幼吾幼,以及人之幼。天下可运于掌”。仁者爱人以父母、兄弟的血缘亲情之爱为起点,由近及远地推而广之去关爱其他人,实现社会的和谐治理;对于自然来说,通过天地万物一体,延伸到对所有生命和万物的关爱,由此建立人对世间万物的普遍性关怀,实现人与自然的和谐共生。
5.天道至公
金天柱指出:“汝不闻‘天道至公’?至公者,无私也。”“至公无私”“先公后私”“崇公抑私”早已成为儒家伦理的基本要求。“公”作为一种道德理念,不仅贯穿于中华传统伦理的过去、现在和将来,而且在某种程度上已经内化到中华文化集体记忆中,成为中华伦理的一大特色。“公天下”的理念是中国社会一以贯之的崇高理想,早在先秦时期“公天下”的观念就已经萌芽。孔子所生活的春秋时期是个大变革的时代,礼崩乐坏,私肥于公。面对如此情形,孔子提出了“张公室,抑私门”和礼治的思想来应对公私颠倒的局面。孔子强调臣民应该“事君以忠”“事君尽礼”,以礼为自己行动的指南,引导社会进入一个秩序井然的理想状态:天下有道,天下为公。“公天下”的理想被后世思想家不断提及,《礼记·礼运》描绘的“天下为公”的大同世界是对“公天下”的最好诠释。近代以来,“天下为公”的思想仍然备受推崇,众所周知,“天下为公”是孙中山先生毕生奋斗的最高理想。尽管这些关于“公天下”或“天下为公”的思想论述的角度和具体内涵有差异,但是毫无疑问都表达了对“公天下”的向往。公德观念在理想追求、家国情怀、个人修养等领域的“伊儒会通”,展现了穆斯林学者对以儒家文化为主体的中华传统文化的认同。
四、结语
儒伊文明之间在中华大地上的千年交融和对话,达成了诸多“伊儒会通”“理同道合”的基础;乃至于形成了休戚与共、荣辱与共、生死与共、命运与共的文化共同体和命运共同体,也为将来美美与共、天下大同的美好愿景提供了可靠前瞻依据,并为一带一路和人类命运共同体的构建提供精神能量和前行动力。经过漫长岁月的浸润磨合,大家共同团结奋斗、共同繁荣发展,儒家文明和伊斯兰文明共同滋养了中国伊斯兰文化,赋予“伊儒会通”以丰富的文化内涵和鲜明的精神气象;同时,儒伊文明对话的历程和规律所蕴含的文明对话特质及价值,也反哺世界文明交流互鉴的大家园,为全球文明繁荣发展提供了新的借鉴和资源,为弘扬全球和平、发展、公平、正义、民主、自由的共同价值观贡献智慧和经验。